个人照片

Phygital Workspace: A Trans-Disciplinary Approach to Enhances Connection between People in Hybrid Workspaces using XR Interaction

虚-实工作空间:利用XR交互增强混合工作空间中人与人之间联系的跨学科方法

Principle Investigator: Sky Lo Tian Tian

Project Research Members: Usman Rafiq, Chen Yuting Chen, Tim Yu Lai, Andrew Goodman

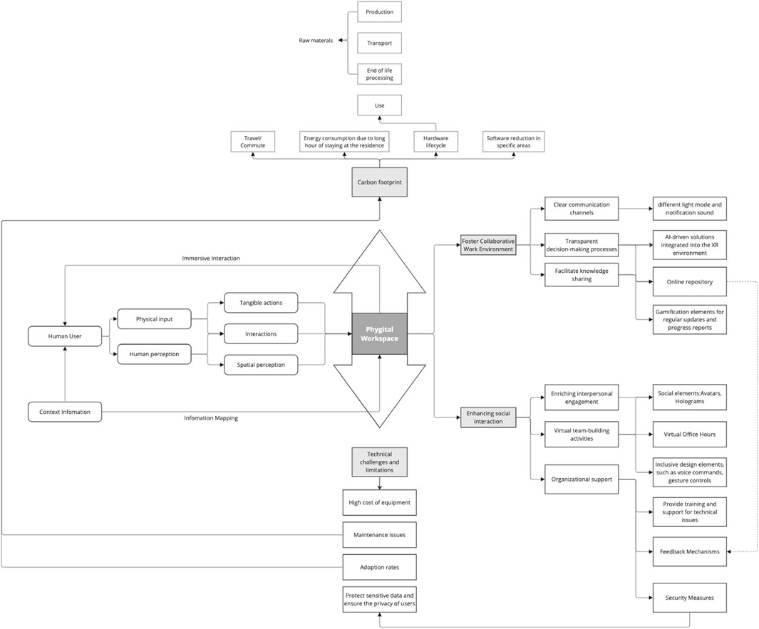
The contribution of XR technology to reducing carbon footprints is assessed through its ability to decrease the need for physical travel, enable remote collaboration, and enhance workspace efficiency in these scenarios. Using a systematic review approach, this project examines the current adoption of XR technology across various business environments, highlighting its advantages and limitations. The goal is to provide a solid foundation for a new type of work environment framework that leverages XR technology to effectively reduce travel-related carbon footprints. This framework includes four key dimensions: XR infrastructure, collaborative work environments, enhanced social interaction, and environmental impact assessment. Together, these dimensions guide the development and implementation of sustainable physical-digital integrated workspaces that address technological, social, and ecological considerations.

XR技术在减少碳足迹方面的贡献通过减少对实体旅行的需求、实现远程协作以及提升这些场景内的工作空间效率来评估。采用系统评审的方法,本项目考虑了XR技术在多种商业环境中的采用现状,指出其优势和局限性。目标是为一个新的类型工作环境的框架提供坚实基础,该框架利用XR技术有效减少与旅行相关的碳足迹。该框架包括四个关键维度:XR基础设施、协作工作环境、社会互动增强和环境影响评估。这些维度共同指导可持续物理数字融合工作空间的发展和实施,满足技术、社会和生态的考虑。

图片 1 图片 2 图片 3